妆食同源下半场,10+超级原料如何打破美妆与食品次元壁?
在过去三五年由美妆主导的“妆食同源1.0”时代,玻尿酸、胶原蛋白等成分率先完成了从涂抹到口服的跨界,凭借消费者“外用有效,口服亦然”的直观认知,让食品行业成功承接了美妆溢出的红利。
然而,风向已然逆转,一场由“食”到“妆”的硬核科研成分“反向渗透”已然开启。亚精胺、麦角硫因、PQQ等源于长寿科学与代谢细胞学的前沿成分,正强势进入高端护肤配方,引领着新一轮的产业迁移。
真正驱动这场变革的,并非成分的简单互换,而是生命科学在前沿机理上的殊途同归——肠-皮轴、线粒体能量、微生态平衡等研究,首次为传统的“内调外养”理念提供了可量化、可验证的科学根基。
在此背景下,一个预计将突破250亿元的口服美容市场正凭借其日益坚实的科学实证效力,成为连接美妆与大健康两大千亿级产业的黄金交汇点。
一、告别玄学,妆食同源的科学“祛魅”之路
“有诸内必形诸外”,这一古老的东方智慧曾为“内服外养”奠定了深厚的消费者认知基础,却也长期因缺乏实证而被视为抽象概念。
如今,现代生命科学正以前所未有的精度,为这一理念进行祛魅与解码。
传统认知中的“脏腑主皮毛”,在现代医学语境下被精准地诠释为皮肤是映照身体内部状态的显示器,其健康表现直接关联着肝脏的代谢效率、肠道微生态的平衡以及内分泌的稳定。
同样,“气血同源”这一说法,也在细胞层面找到了可量化的科学落点。皮肤的光泽与修复力,本质上取决于微循环带来的氧气输送效率,以及线粒体的ATP合成能力。
现代研究将内调外养的底层机制明确到三条核心轴线:
制图:FDL数食有料
正是这些核心科学轴线的厘清,让“内调外养”彻底告别了模糊的哲学探讨,演变为一套可量化、可执行的研发逻辑。这意味着,“妆食同源”已不再是简单的跨界营销或概念挪用,而是升维至以“底层机理趋同”为核心的全新研发体系,从而真正建立起一套可验证、可复制、并可持续扩展的双向成分开发策略。
二、老玩家发力,完成妆食同源的第一轮信任闭环
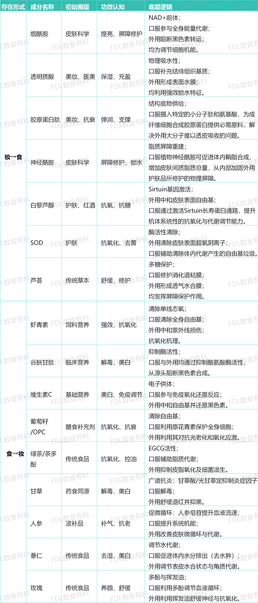
千亿妆食同源的商业版图并非一蹴而就,而是构建于一批历经市场长期考验的基石成分之上。
在这个成熟的生态圈中,既有透明质酸、烟酰胺、胶原蛋白、SOD等从皮肤科学跨界至口服美容的美妆成分,也有维生素C、甘草、人参、薏仁等从膳食营养延伸至肌肤护理的国民成分。
通过这张经典成分图谱,我们可以清晰地洞悉赛道初期爆发的核心逻辑:深厚的消费者认知基础、经过长期验证的安全共识,以及内调外养在生物学机理上的精准闭环。正是这些老牌玩家的成功跨界,为后来者的创新奠定了坚实的信任基石。
制图:FDL数食有料
三、双向破圈,新兴原料如何定义妆食同源的下半场?
如果说经典成分奠定了妆食同源的信任基石,那么新一代原料正上演一场精彩纷呈的双向突围。不再局限于食补养颜的单向路径,当前的产业创新正呈现出两股强劲的对流趋势。
一方面,PQQ、亚精胺等深耕于长寿科学与细胞代谢的硬核食品原料,凭借对线粒体、肠-皮轴的精准调控,正强势渗透高端护肤领域,为皮肤抗衰带来降维打击般的科学实证;
另一方面,麦角硫因、PDRN等曾经高不可攀的美妆贵族成分,随着合成生物学的成本优化及系统性功效(如护脑、减脂)的深度挖掘,正顺势切入千亿级口服市场。
这种双向破圈不仅彻底消融了行业的物理边界,更催生出一批兼具高科技壁垒与高附加值的超级原料。
为此,FDL数食主张梳理了PQQ、燕窝酸、麦角硫因、PDRN、亚精胺、雌马酚、AKK等11款妆食同源2.0创新原料,期望能为行业同仁带来新的产品开发思路。
1、PQQ(吡咯喹啉醌)
作为一种人体无法合成的新型“长寿维生素”,PQQ(吡咯喹啉醌)正凭借其卓越的生理活性,成为功能性食品领域的“超级新星”。中国于2022年批准其为新食品原料,并在2023年扩大使用范围,为其大规模应用奠定了法规基础。同时,PQQ在美国、欧盟和日本也已分别获得GRAS认证、新资源食品审批和非药物成分流通许可。
PQQ的效能核心在于其三大生理机制:首先,它能激活关键信号通路,促进线粒体的生物合成与自噬,从源头提升细胞能量代谢;其次,其抗氧化能力约为维生素C的5000倍,通过催化数千次氧化还原反应,高效清除自由基;此外,它还具备显著的神经保护与抗炎作用,能够穿透血脑屏障,抑制炎症因子,并促进神经生长因子的合成。
市场数据显示,中国PQQ市场规模预计在2025年突破2.5亿元,近期在口服抗衰成分中销售额增长率更是高达354%。PQQ在功能性食品领域的应用主要聚焦于三大赛道:改善记忆与认知的脑健康产品;直击衰老核心的线粒体抗衰与能量补充剂;以及无副作用的天然助眠与情绪调节方案。与此同时,基于强大的细胞修复与抗衰老潜力,PQQ已在高端化妆品中崭露头角。
案例:Nutri Spring
Nutri Spring推出的Pyrrolo Quinoline Quinone with Nervonic Acid,由美国先进无菌车间生产。该产品配方融合了吡咯喹啉醌(PQQ)、神经酸、磷脂酰丝氨酸(PS)、牛磺酸、叶酸及维生素B1和B6。其核心功效在于刺激新线粒体的生成并保护现有线粒体,从而提升细胞能量产生,降低细胞氧化应激。
此外,该配方有助于缓解糖化反应带来的老化影响,改善皮肤皱纹,同时具备增强记忆力及辅助痤疮治疗的作用,旨在通过综合营养支持身体健康与抗衰老。
图源:Nutri Spring
2、燕窝酸(N-乙酰神经氨酸)
长期以来顶着“燕窝”光环的N-乙酰神经氨酸(燕窝酸),正以其多维度的核心功能,迅速崛起为大健康产业的新贵。它不仅是传统滋补概念的现代科学体现,更是驱动神经发育、免疫调节及皮肤健康的关键生物活性物。
燕窝酸的强大潜力源于三大核心机制:作为大脑神经节苷脂的关键组分,它能有效促进神经突触形成,是脑健康与认知功能提升的超级燃料;在免疫系统层面,它扮演着天然屏障的角色,通过阻断病原体附着,构筑起一道坚实的免疫防线;作用于皮肤,它则能抑制黑色素生成、清除自由基,展现出卓越的美白与抗衰老价值。
凭借明确的科学背书,燕窝酸已在日化与食品两大领域实现商业化落地。2021年在中国获批为化妆品新原料后,迅速成为美白、抗光老化产品的核心成分。而在食品端,更是自2017年获批新食品原料以来,其应用已覆盖婴配食品、健脑、免疫支持、肠道健康以及口服美容等领域。
全球合规化进程的顺利,为燕窝酸的市场爆发奠定了坚实基础。继2016年获得美国GRAS认证、2017年获批欧盟新型食品成分后,中国市场在2025年批准合成生物学来源的产品,届时成本将进一步下探,开启产业新纪元。
市场预测,全球燕窝酸市场规模将从2024年的2.4亿美元增长至2033年的4亿美元。尤其值得关注的是,以绿色康成、嘉必优等为代表的中国企业,正凭借在生物发酵技术上的突破重塑全球供应链格局。
案例:Calerie Health
Calerie Health推出的CalerieLife GLOW是一款专为女性设计的综合性美容与健康膳食补充剂。该产品采用便携的速溶条状包装,建议每日服用一袋。其配方结合了传统滋补与现代科学,核心成分包括源自天然食用燕窝的唾液酸(燕窝酸),以及透明质酸、超氧化物歧化酶(SOD)、L-谷胱甘肽和L-茶氨酸。
GLOW的主要作用机制在于通过强效抗氧化剂在细胞层面发挥功效。除了旨在由内而外提升肌肤的自然光泽和美容状态外,该配方还致力于支持大脑健康、增强免疫系统功能以及维护整体细胞的健康,帮助女性实现全面的身体调理。
图源:Calerie Health
3、亚精胺
作为一种与生俱来的天然多胺,亚精胺正从幕后走向台前,成为抗衰老领域的“细胞级”新锐力量。
亚精胺通过模拟“热量限制”效应,精准调控AMPK-mTOR等关键通路,如同开启了细胞自噬,高效清除内部损伤与代谢废物,从根源延缓衰老进程。同时,它还兼具稳定基因组、抗氧化及抗炎等多重功效,构筑起一道立体的细胞防护网。
基于此,亚精胺的应用版图正迅速扩张。在日化领域,它已成为高端防脱生发与抗衰护肤品中的明星成分。在功能性食品赛道,它更是潜力无限,主要聚焦三大方向:穿越血脑屏障,实现认知功能保护;改善卵母细胞与精子质量,支持生殖健康;以及作为核心成分,与麦角硫因、辅酶Q10等复配,打造多靶点抗衰解决方案。
全球市场对此反响热烈,预计亚精胺市场规模将从2024年的1.75亿美元飙升至2032年的5.35亿美元,年复合增长率高达15%。尽管欧盟已于2017年批准其为新资源食品,但中国市场法规尚处空白,目前消费主要依赖跨境渠道或者同小麦胚芽提取物引入。
案例:The Longevity Labs
The Longevity Labs旗下的spermidineLIFE® Original 365+ 是全球首款经临床测试且符合欧盟新资源食品标准的亚精胺补充剂。其核心成分为专利CelVio Complex®,提取自100%天然非转基因小麦胚芽,每份含2毫克天然亚精胺。配方中特别添加锌和维生素B1,具有保护细胞免受氧化应激及支持能量代谢的协同作用。
该产品通过激活细胞自噬机制,降解受损蛋白质与细胞器,促进细胞再生并维持细胞稳态,从而支持整体健康与长寿。建议每日随餐服用2粒。
图源:The Longevity Labs
4、AKK
被誉为“下一代益生菌”的嗜黏蛋白阿克曼氏菌(AKK菌),正通过巴氏灭活形式,突破其作为严格厌氧菌的稳定性瓶颈,成为功能性食品和化妆品领域备受瞩目的新星。
AKK菌的核心价值在于其对肠道屏障的维护。它定植于肠道黏液层,通过降解黏蛋白产生短链脂肪酸来增厚黏液层。其关键蛋白Amuc_1100能激活TLR2通路强化肠道紧密连接,而分泌的P9蛋白则通过促进GLP-1释放参与血糖调控。
值得关注的是,灭活AKK菌在改善胰岛素敏感性、调节脂代谢方面效果不逊于活菌甚至更优,这一特性极大提升了其商业化应用的可行性与多元性。其健康潜力已延伸包括体重管理,调控血糖,运动营养以及延缓衰老进程等多个场景。
在化妆品领域,AKK菌发酵裂解液基于“肠-皮轴”理论,通过强化皮肤屏障与调节免疫反应,为特应性皮炎和敏感肌护理提供了新思路。
法规方面,欧盟已于2022年批准灭活AKK菌作为新资源食品,美国亦有多个菌株获得GRAS认证。虽然该菌在国内尚未获批为食品原料,但可通过跨境电商等渠道进入市场。值得关注的是,在化妆品领域,中国监管层面已迎来突破。
2025年6月,国家药监局信息显示,“嗜黏蛋白阿克曼氏菌发酵溶胞产物”已作为化妆品新原料完成备案,为其在本土市场的合规化应用铺平了道路。
案例:Pendulum Therapeutics
Pendulum Therapeutics推出的Pendulum Akkermansia是目前全球市场上最具权威性的AKK菌补充剂,由拥有加州大学旧金山分校等顶尖科研背景的团队研发。作为一款靶向型益生菌,其核心成分包含1亿AFU的活体嗜黏蛋白阿克曼氏菌(AKK菌)及菊苣菊粉。
该产品专注于修复肠道屏障、改善代谢健康及体重管理。其作用机制是通过刺激肠道细胞分泌全新黏蛋白,增加黏蛋白层厚度,从而防止毒素渗透进入血液。此外,它有助于提升排便规律性,并通过调节肠-脑轴信号有效控制食欲。
图源:Pendulum Therapeutics
5、尿石素A
尿石素A并非天然存在于食物中,而是由肠道菌群代谢鞣花单宁和鞣花酸(来源于石榴、草莓、核桃等)生成的产物。全球仅约40%人群的肠道菌群能有效完成这一转化,因此直接补充尿石素A成为确保摄入的有效方式。
其核心机制是诱导线粒体自噬,即清除细胞中受损的线粒体,以维持能量代谢稳态,并兼具抗炎和抗氧化活性。这一特性使其被应用于化妆品领域,主要用于抗皱和改善肤质,2023年10月已在中国完成化妆品新原料备案。
在食品与膳食补充剂方面,尿石素A已在欧美市场实现法规准入:美国FDA于2018年给予GRAS认证,允许用于蛋白奶昔、代餐等多种食品;欧盟也批准作为新资源食品用于补充剂,并设定每日限量。目前该成分在中国尚未取得食品或保健食品原料许可,相关产品目前主要通过跨境电商等方式引进。
在应用方向上,尿石素A重点聚焦三大领域:增强肌肉力量与耐力,适用于肌少症及运动人群;改善胰岛素敏感性和代谢健康;以及与NAD+前体等成分配伍,用于抗衰老类产品。
案例:Timeline
Timeline推出的Longevity Gummies 核心采用Amazentis研发的专利原料Mitopure®(高纯度尿石素A)。作为该领域的开拓者,Mitopure®已获得美国FDA GRAS认证及欧盟新资源食品批准。
该软糖每份(2颗)含有500毫克临床有效剂量的尿石素A,旨在通过诱导线粒体自噬,清除老化线粒体并提升细胞能量。临床数据显示,连续服用16周可使肌肉力量增加高达12%。产品采用清洁标签设计,使用天然甜菊糖代替糖分,具有无糖、纯素、非转基因及无麸质等特点,适合抗衰老及健身人群食用。
图源:Timeline
6、雌马酚
S-雌马酚正凭借其精准的作用机制与明确的功效,成为女性健康领域极具潜力的原料。它并非天然存在于植物中,而是大豆异黄酮在人体内的特定肠道菌群作用下的代谢产物。然而,全球仅有少数成年人为“S-雌马酚生产者”,这意味着大多数女性无法从豆制品中高效获益,使得直接补充高纯度S-雌马酚成为突破个体效果差异的关键途径。
作为一种选择性雌激素受体调节剂(SERM),S-雌马酚对ERβ受体的亲和力远高于ERα,能精准激活骨骼、心血管及皮肤的良性反应,同时因不易刺激乳腺与子宫内膜而具备更高的安全性。其双向调节特性,可在雌激素水平低时发挥弱雌激素效应,过高时则起拮抗作用。
在应用层面,口服S-雌马酚的核心价值聚焦于卵巢抗衰与更年期症状管理,能有效缓解潮热、盗汗及情绪波动,并常与GABA、钙、维生素D3等协同增效。在化妆品中,它通过激活皮肤ERβ受体促进胶原蛋白和透明质酸合成,已成为高端抗衰产品的核心成分。
法规方面,S-雌马酚在日本、美国、加拿大已合规应用,而中国市场目前主要依靠跨境电商渠道或者通过发酵大豆胚芽粉带入。面对2030年将超35亿美元的全球生殖健康补充剂市场,S-雌马酚为企业布局“非激素”抗衰赛道提供了明确、安全的新选择。
案例:大冢制药 (Otsuka Pharmaceutical)
大冢制药作为全球最早发现并分离出能产生S-雌马酚乳酸菌(Lactococcus 20-92)的企业,利用该世界首创技术推出了EQUELLE (エクエル) 。这是一款采用专利乳酸菌直接发酵大豆胚芽制成的膳食补充剂,核心成分为S-雌马酚。
该产品每日提供10毫克S-雌马酚,旨在为40岁以上及更年期女性缓解因雌激素减少导致的身心不适。无论使用者自身肠道环境如何,该产品均能直接补充S-雌马酚。目前提供经典瓶装及颗粒更小、更易吞咽的Petit浓缩版两种选择。
图源:大冢制药
7、蛋壳膜
2024年9月,中国卫健委正式批准蛋壳膜为食品原料,这一里程碑式的进展为其在功能性食品领域的应用打开了广阔空间。这种富含I、V、X型胶原蛋白、透明质酸、弹性蛋白及400多种功能蛋白的天然复合物,凭借其多组分协同结构,提供了远超单一营养素的全面支持。
研究证实,蛋壳膜通过抑制炎症因子、促进软骨修复及支持骨骼矿化,实现对关节与骨骼健康的双重维护。此前,该原料在欧美已广泛用于膳食补充剂,而中国的法规突破则意味着其应用场景将极大拓宽。
这一变化将催生多个领域的创新:在运动营养领域,蛋壳膜可与蛋白粉复配,协同关节保护与肌肉恢复;针对中老年市场,可添加至配方奶粉,同步改善骨骼与关节健康。
在口服美容与外用护肤领域,蛋壳膜正实现“内外兼修”。对内,可开发为提升皮肤弹性的创新零食;对外,其提取物在国际市场已成为高端抗衰精华与面霜的核心成分,主打紧致、保湿与屏障修复。此外,它还能作为天然软骨素替代物,在宠物营养市场满足日益增长的关节健康需求。
从补充剂到普通食品的身份转变,加之其在化妆品领域的成熟应用,预示着蛋壳膜正成为大健康产业中一个极具潜力的全能型选手。
案例:Healthy Origins
Healthy Origins推出的天然蛋壳膜胶囊Natural Eggshell Membrane,是一款专注于支持关节健康与灵活性的膳食补充剂。
该产品选用天然鸡蛋作为原料来源,每粒素食胶囊含有500毫克NEM®蛋壳膜成分。该成分天然保留了硫酸软骨素、胶原蛋白和透明质酸等关键营养物质,能够为关节提供结构性营养,有助于维持关节的长期健康及日常活动的灵活性。产品符合非转基因标准,不含大豆、麸质及其他常见过敏原,适合素食者。
图源:Healthy Origins
8、槐花粉
被誉为“天然芦丁王”的槐花粉,正凭借其深厚的历史底蕴与前沿的科学实证,成为口服美容与化妆品领域的热门成分。其核心功效成分芦丁与槲皮素,在现代酶解技术的加持下,生物利用度得到极大提升,为高效抗衰提供了坚实基础。
其作用机制多元且深入。在内,经酶解的槲皮素糖苷通过抑制酪氨酸酶与抗糖化,从源头阻断黑色素并减少AGEs生成。同时,它能调节肠道AKK益生菌、修复屏障,并通过提升5-羟色胺改善睡眠,实现由内而外的皮肤焕新。临床数据亦证实,口服槐花粉可显著改善皱纹、紧致度、美白度及皮肤含水量。
在外,槐花提取物凭借其广谱紫外线吸收与抗炎舒缓能力,已成为百雀羚等国货品牌增强防晒及敏感肌护理产品功效的选择。
从宋代苏轼“红白容颜直到老”的食养智慧,到如今的科学验证,槐花粉的应用价值一脉相承。更关键的是,其作为“药食同源”物质的明确法规身份,使其可直接作为普通食品原料使用,为品牌提供了极大的合规便利与开发自由度。这一独特优势,预示着槐花粉将在功能性食品与创新护肤赛道中扮演愈发重要的角色。
案例:安利纽崔莱
该款紐崔萊™基源欣活飲品,主打“从根源焕活细胞”抗衰。产品采用独家bATmm-5™小分子科技,突破吸收瓶颈。核心配方臻选5大天然植萃:国槐花、铁皮石斛、石榴、野樱梅及油甘子。其中,国槐花作为核心成分,发挥保护线粒体与清除衰老细胞的关键作用,与其他成分协同实现清除、修护、滋养三大功效。
图源:安利纽崔莱
9、PDRN
在高阶精准修护的新周期,PDRN(多聚脱氧核糖核苷酸)正从高端医美(水光针核心成分)强势跨界口服领域,标志着抗衰逻辑从表层修护迈向“基因组重构”的新阶段。中国市场尤为瞩目,预计将以近50%的复合年增长率领跑全球,其作为“超级原料”的潜力已然引爆。
源自三文鱼生殖细胞的PDRN(多聚脱氧核糖核苷酸)其核心优势在于双重作用机制:既能作为“补救合成”的原料直接促进DNA修复与细胞再生,又能通过激活腺苷A2A受体发挥抗炎与促进微循环的协同作用。
尽管PDRN在化妆品中常以“DNA钠”备案,但外用吸收受限。研究已证实,口服PDRN能有效改善皮肤含水量、皱纹及毛孔,验证了其“由内养外”的科学通路。目前,市场端“PDRN+”复配策略已成主流,常与胶原蛋白、虾青素等成分协同增效,广泛应用于口服液、果冻等创新剂型。
法规方面,在中国市场,PDRN通过鲑鱼蛋白粉的身份作为普通食品原料合规使用,为品牌提供了清晰的落地路径。
案例:REJURAN
这款DNA光彩果冻REJURAN Inner Dot DNA Glow Jelly 源自韩国医美巨头PharmaResearch,是REJURAN品牌INNER DOT系列的口服美容首作,将“水光针”同源的医疗级护肤理念延伸至膳食补充。
产品核心采用DOT®专利技术,提取与人体DNA极高相似度的三文鱼PDRN,从基因层面修护受损细胞。配方融合胶原蛋白、弹性蛋白及透明质酸,旨在通过口服途径补充真皮层营养,提升皮肤紧致度与水润感。产品为低卡路里果冻条状,美味便捷,适合追求全身抗衰及术后护理的人群。
图源:REJURAN
10、麦角硫因
作为一种必须通过膳食摄入的珍稀天然抗氧化剂,麦角硫因正站在从高端化妆品迈向功能性食品商业化的黄金节点。其独特的细胞保护机制,依赖于OCTN-1转运蛋白的主动运输,能精准抵达线粒体,直接清除活性氧,为细胞核心引擎提供硬核防护。
事实上,自2014年被纳入《已使用化妆品原料目录》后,麦角硫因凭借其在抗衰老及抗光老化方面的卓越表现,早已在高端护肤品市场中验证了其安全性与消费者认知度。如今,生产成本从百万元级向千元级的突破,为其在食品领域的应用彻底打开了想象空间。
放眼全球市场,麦角硫因已在美国、欧盟、日本等地区获批,并广泛应用于饮料、谷物棒及代餐粉等日常消费品中,其功能宣称覆盖了系统性抗衰老、认知支持到心血管健康等多个维度。产品形态也正从单一成分的胶囊、片剂,升级为与PQQ、NMN等协同增效的复配方案,日推荐摄入量也从初期的5mg逐步提升至30-60mg,以追求更强的干预效果。
在中国,法规准入的“最后一公里”正被迅速打通。自2024年5月首次受理以来,麦角硫因作为新食品原料的申报在14个月内已获5次受理,审批进程在2025年末持续加速,强烈的获批预期正吸引全行业的目光。
案例:Life Extension
Life Extension推出的Essential Youth L-麦角硫因,是一款专注于延年益寿与健康老龄化的抗衰老补充剂。该产品每粒素食胶囊含有5毫克ErgoActive® L-麦角硫因及5毫克维生素C。其核心原料源自专利发酵工艺,具有高度特异性的细胞转运机制,能将营养精准输送至细胞内。
该产品旨在对抗氧化应激,保护细胞免受损伤,并可能通过延缓端粒缩短来促进健康衰老。此外,它有助于维持认知、视力及心脏健康,补充因年龄增长而自然下降的体内麦角硫因水平。产品符合非转基因及无麸质标准,建议每日服用一粒。
图源:Life Extension
11、光甘草定
源自光果甘草的珍稀成分光甘草定,素有“美白黄金”之称,其抑制酪氨酸酶活性的功效,早已在资生堂等高端美妆品牌中得到验证。如今,乘着“内服外养”与科学减脂的东风,它的应用版图正从外用护肤,精准延伸至口服美容与体重管理的双赛道。
其跨界的核心动能,在于能激活“细胞能量总开关”AMPK,促进脂肪酸氧化并抑制其合成,从而精准靶向腹部及内脏的顽固脂肪。这一独特机制,使其成为体重管理功能性食品的理想原料。在产品开发上,协同增效成为主流,它既能与左旋肉碱、绿茶提取物等复配强化减脂效果,也可与谷胱甘肽、透明质酸钠等搭配,满足消费者减脂亦养颜的双重诉求。
国际市场上,光甘草定已获美国GRAS认证与欧盟新资源食品批准,全球市场规模预计将在2032年增至5亿元。尽管在中国,该原料合规层面上还有一定的阻碍,但这并未削弱其市场潜力。凭借在美妆领域奠定的坚实基础,光甘草定正精准切入体重管理与口服美容的交叉地带,有望成为下一个引爆市场的双赛道明星原料。
案例: KANEKA
该产品是由日本钟化株式会社(KANEKA)研发的减脂膳食补充剂KANEKA GLABODY b,核心成分为提取自甘草的光甘草定。它专为BMI介于23.0至30.0、尤其是40岁以上面临代谢减缓及“肚腩”困扰的中年人群设计。
该产品利用光甘草定调节脂肪代谢的特性,旨在促进脂肪分解、抑制新脂肪合成,并辅助维持肌肉量以保障基础代谢。其主要功效包括减少腹部内脏脂肪与皮下脂肪、收细腰围及控制全身脂肪增长,产品在获得日本GMP认证的工厂生产。
图源:KANEKA
四、结语
站在行业演进的十字路口,我们必须清醒地认识到妆食同源已不再是一场简单的营销概念复古游戏。当烟酰胺能够口服,当亚精胺和尿石素A开始出现在精华产品中,消费者对变美的理解已从单纯的外表修饰转向系统性健康。
在这个双向破圈的时代,美妆与食品的物理边界正逐渐被生物机理的统一性所消解。“内调 + 外养”不再仅仅是一个概念,而是成为了一条可验证、可商业化的机制路径。
—————————————————————————————————————————————————
抢占市场先机,打造您的下一款明星产品,现在正是最佳时机!
立刻联系我们,获取前沿原料市场报告、最新报价、前沿配方、应用资讯。我们的专家团队将为您提供一对一的咨询服务,从科学到商业,全方位助您开启成功之路!
想了解更多原料:烟酰胺、透明质酸、胶原蛋白肽、神经酰胺、白藜芦醇、SOD、芦荟、虾青素、谷胱甘肽、维生素C、葡萄籽/OPC、绿茶/茶多酚、甘草、人参、薏仁、玫瑰,立刻联系我们。
数食有料 foodingredient
入驻媒体平台:36氪\界面\钛媒体\今日头条\
百家号\新浪微博\搜狐\网易\知乎\小红书等
文章转载|合作请添加微信:foodatalink789
联系邮箱:fooddatalink@beautydata.ai
参考资料:
[1]FDL数食主张&数食有料《2025口服抗衰食品原料创新及应用洞察报告》
[2]FDL数食有料&数食主张《2026年口服美容原料趋势及创新应用报告》
[3]Jimenez-Sanchez M, Celiberto L S, Yang H, et al. The gut-skin axis: a bi-directional, microbiota-driven relationship with therapeutic potential[J]. Gut Microbes, 2025, 17(1): 2473524.
[4]Dokoshi T, Chen Y, Cavagnero K J, et al. Dermal injury drives a skin to gut axis that disrupts the intestinal microbiome and intestinal immune homeostasis in mice[J]. Nature Communications, 2024, 15(1): 3009.
[5]Datta D, Madke B, Das A. Skin as an endocrine organ: A narrative review[J]. Indian Journal of Dermatology, Venereology and Leprology, 2022, 88(5): 590-597.
[6]Sreedhar A, Aguilera-Aguirre L, Singh K K. Mitochondria in skin health, aging, and disease[J]. Cell death & disease, 2020, 11(6): 444.
