从地中海餐盘到高奢抗衰新贵,橄榄油中的超级成分羟基酪醇的爆发之路
油橄榄(Olea europaea L.),在地中海沿岸拥有数千年栽培历史,其果实含油量高达40.07%。榨取的橄榄油是地中海饮食的核心,被誉为“液体黄金”和“植物油皇后”。
地中海饮食的健康益处闻名遐迩。早在20世纪60年代,科学家们就注意到地中海地区居民较低的心脏病发病率和更长的预期寿命。2013年,地中海饮食被联合国教科文组织列入人类非物质文化遗产名录。无论是古时还是现代,橄榄果及其制品始终是餐桌上的佳肴,并在传统医学中占有一席之地。
现代科学研究揭示,油橄榄富含橄榄多酚、黄酮类等多种活性物质,具有增强心脏健康、抗癌、抗菌、抗炎等生物活性。特别是橄榄多酚,因其强大的抗氧化能力而备受关注。
在橄榄多酚中,羟基酪醇是最主要的成分,含量高达60-80%。它被公认为迄今发现的最强天然抗氧化剂之一,具备卓越的抗炎、抗菌、抗氧化作用,广泛应用于保健品领域。
一、天然的守护力量:羟基酪醇的硬核身份大解密
羟基酪醇作为一种天然多酚类化合物,因其强大的供电子能力而展现出卓越的抗氧化活性。
制图:FDL数食有料
安全性及合规性
羟基酪醇在人体内展现出优异的代谢性能和高度的安全性,并已在全球主要市场获得广泛的法规认可,为其应用奠定了坚实的基础。
吃进去的羟基酪醇去哪了?
经口服摄入后,羟基酪醇能迅速被肠道吸收,随后在肠道和肝脏中代谢。大约12小时内,其大部分及其代谢产物会通过尿液排出体外,显示出良好的生物相容性。
制图:合谷生命
不仅安全,更合规!
制图:FDL数食有料
这些国际性的认可和各国的具体法规共同验证了羟基酪醇作为一种安全、有效的原料。
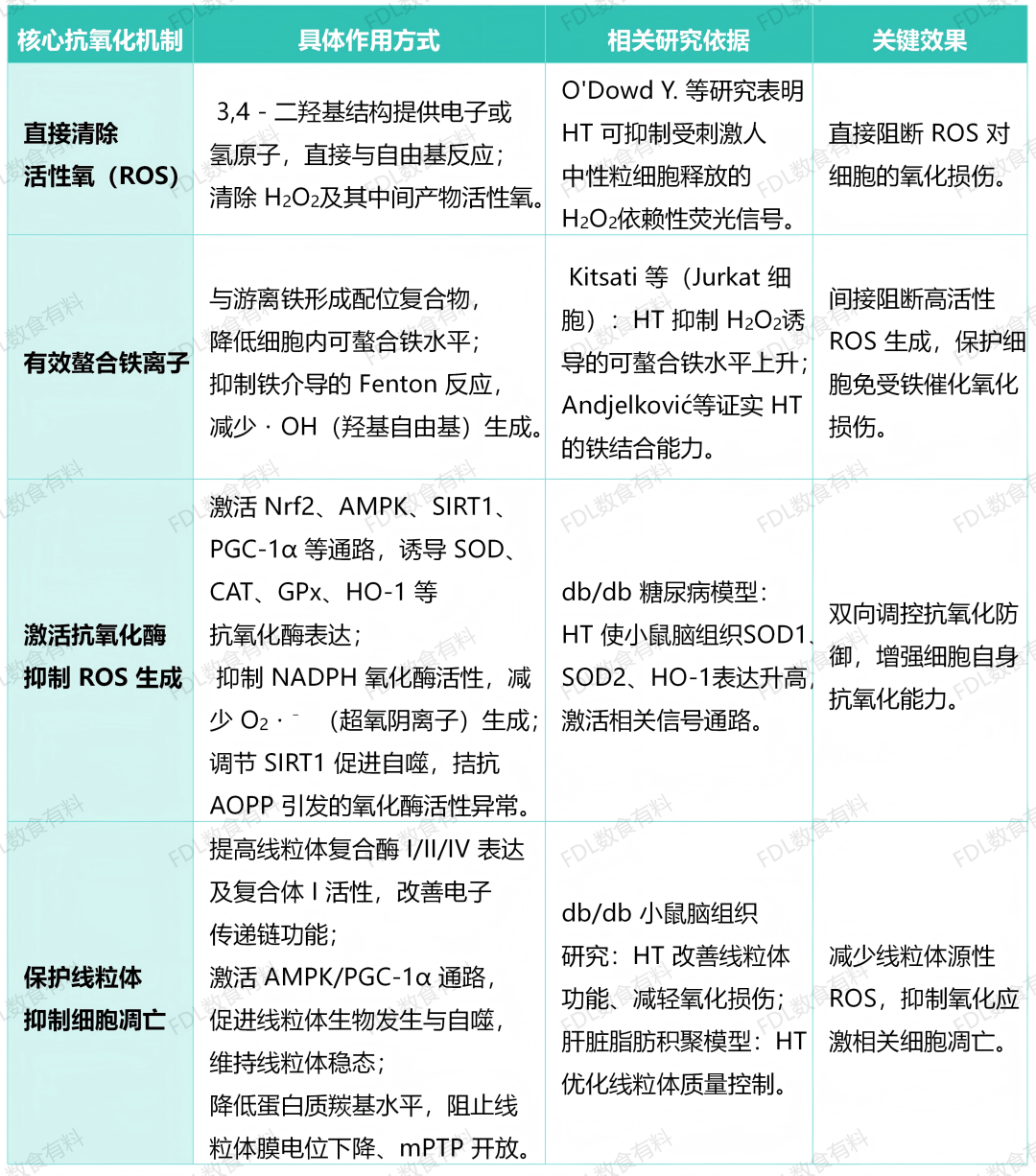
二、抗氧化力凭什么是NO.1?抗氧化机制全解析!
在自由基学说的科学解析下,抗氧化剂的重要性不言而喻。如下图所示,数食有料对比常见的抗氧化剂,如白藜芦醇、石榴、红酒多酚、维生素 C 等,其 ORAC 值大多处于几千到一万的区间。然而,羟基酪醇 (Hydroxytyrosol) 的 ORAC 值格外突出,高达 68500 µmol TE/g,远远领先于其他熟知的抗氧化剂,甚至数倍于高效抗氧化剂葡萄籽提取物 (GSE)。证明了羟基酪醇在清除自由基、抵御氧化损伤方面具备无与伦比的卓越能力。
制图:FDL数食有料
那么,究竟是什么赋予了羟基酪醇如此卓越的抗氧化能力呢?接下来,我们深入探究其独特的机制。
制图:FDL数食有料
综上所述,羟基酪醇通过直接清除活性氧、螯合铁离子、激活细胞内抗氧化酶系统、抑制ROS生成及改善线粒体功能等多重机制,展现出卓越的抗氧化效果。
三、羟基酪醇的功效:口服美容、抗衰、心血管保护
1、口服美容——羟基酪醇,从内而外修护皮肤屏障
皮肤衰老:光老化、自由基与糖化
制图:FDL数食有料
三种机制常常相互叠加,共同导致表皮屏障功能下降,表现为经表皮水分流失(TEWL)增加、皮肤干燥敏感以及炎症反复发作。
羟基酪醇如何重塑健康肌肤?
羟基酪醇(Hydroxytyrosol, HT)因其天然来源、高抗氧化活性,以及具备抗炎、抗糖化潜力,成为皮肤屏障修护及口服美容策略中的备受瞩目的成分。从机制干预的角度来看,它通过抗氧化、抗炎、抗糖化这三重协同机制,从根源上阻断屏障损伤通路,为屏障修复提供了科学有效的解决方案。
制图:FDL数食有料
2、抗衰:羟基酪醇的系统性抗衰路径
羟基酪醇(Hydroxytyrosol,HT)是橄榄油中的关键酚类成分,具有稳定的抗氧化活性。近年来,多项研究表明,羟基酪醇在免疫、神经及呼吸系统等多个层面展现出显著的系统性抗衰老功效。
制图:FDL数食有料
3、守护心脏的天然屏障——羟基酪醇的多靶点心血管保护机制
羟基酪醇(HT)对心血管系统的保护作用源自其多靶点的作用机制,主要涵盖抑制低密度脂蛋白氧化、抗炎、改善内皮功能、调节代谢以及抗血小板聚集等关键途径。接下来,我们将对这些机制逐一进行解析。
制图:FDL数食有料
综上所述,羟基酪醇凭借其抗氧化、抗炎、改善内皮功能、调节代谢以及温和抗血栓的多重药理活性,构建了一个全面的心血管保护体系。它不仅能够有效干预动脉粥样硬化早期的形成与发展,对代谢异常和血栓终末事件同样具备预防作用,为心血管疾病的预防和辅助治疗提供了天然的潜在策略。
4、科学临床实验——羟基酪醇多项临床验证背后的健康力量
羟基酪醇(HT)的健康益处已通过多项人体临床试验得到验证。接下来,我们梳理了相关核心临床试验,汇总了其在抗氧化、抗炎、心血管保护、代谢调节以及神经保护等多个方面的关键研究成果。
四、从地中海走向全球:羟基酪醇市场爆发与应用全景图
羟基酪醇(HT)是一种源自橄榄的高活性酚类化合物,凭借其卓越的抗氧化和抗炎特性,以及在心血管和皮肤健康方面的显著潜力,羟基酪醇正迅速应用于营养补充剂、功能性食品和个人护理三大领域。
目前,该市场已步入快速成长期,预计在2025年至2031年间,复合年增长率将达到7.2%。这一增长主要得益于科学验证的不断推进,以及消费者对天然成分偏好的日益增强。与此同时,行业也逐渐从依赖橄榄副产物提取,转向高纯度工业化制备(如酶法、化学与生物合成)及原料标准化,从而有效推动上游规模化生产与终端产品的多样化发展。


近年来,国内外羟基酪醇(Hydroxytyrosol,HT)产品的开发与推广呈现快速增长趋势。接下来,我们将对国内外主要的羟基酪醇相关产品进行盘点,以帮助大家更全面地了解当前羟基酪醇相关产品的现状。
制图:FDL数食有料
在希腊,品牌Olivea凭借其高多酚特级初榨橄榄油和标准化羟基酪醇原料,在心血管保健及抗氧化营养补充剂领域占据领先地位,其产品“Ultra High Phenolic Olive Oil”备受瞩目。
美国品牌ProHealth推出的“Hydroxytyrosol Extreme”胶囊,以高含量羟基酪醇为亮点,主打系统性抗氧化和心血管健康支持。Olive Tree People则专注于口服美容市场,推出“I70 Beauty Molecule”及“Hydroxytyrosol Skin Tint Serum”,将羟基酪醇与透明质酸结合,实现抗衰老与肌肤修护功效。
在欧洲市场,法国品牌Dynveo和西班牙品牌Hytolive提供标准化原料及功能性胶囊,满足膳食补充剂和功能食品的开发需求。国内方面,一些企业已开始布局羟基酪醇原料供应,支持化妆品、食品及膳食补充剂的研发与应用。
从全球市场格局来看,羟基酪醇展现出显著的地域特色:在美国,健康消费和补充剂需求占据主导地位,羟基酪醇在功能食品及抗衰老护肤领域实现了深度渗透;德国凭借成熟的监管体系和强大的科研实力,推动高品质羟基酪醇稳健发展;日本受老龄化社会和预防健康理念的影响,重点发展抗衰老护肤及口服补充剂市场;印度作为新兴市场,随着消费升级正迅速崛起。
在中国,健康需求的增长与居民收入的提升共同驱动本土产能建设加速,生物合成等创新技术逐渐应用于羟基酪醇产业链。同时,食品、化妆品及保健品领域对“清洁标签”成分的强烈需求,也进一步推动羟基酪醇在国内实现从原料供应到消费端的全链路发展。
总体而言,全球羟基酪醇市场正呈现多元化发展趋势,各地区根据自身消费结构和产业基础形成了差异化的市场布局。
四、结语
从象征和平的“生命之树”,到被誉为“液体黄金”的橄榄油,再到科学界备受瞩目的明星分子——羟基酪醇,油橄榄的千年传奇绵延不绝,彰显了其深厚的文化底蕴。现代科学研究揭示了其深厚文化底蕴背后的健康奥秘,成功将羟基酪醇推至健康与营养科学的前沿。
凭借其无与伦比的抗氧化活性,以及抗炎、保护心血管、修复皮肤屏障和系统性抗衰老等多重功效,羟基酪醇已成为连接传统智慧与现代健康的桥梁。其卓越的代谢特性与全球法规的广泛认可,为其在食品、保健品及个人护理领域的应用奠定了坚实基础。
在全球健康意识不断提升和“清洁标签”需求日益增长的背景下,随着规模化生产与生物合成等技术的不断突破,羟基酪醇的市场前景愈发广阔。它正从地中海走向世界,凭借坚实的科学证据和多元的应用场景,持续为人类健康衰老、心血管维护等领域贡献自然的力量。
这棵古老的“生命之树”,不仅代表了地中海饮食文化的延续,更通过羟基酪醇这一现代结晶,象征着人类在“延缓衰老、守护健康”道路上的全新希望。
—————————————————————————————————————————————————
抢占市场先机,打造您的下一款明星产品,现在正是最佳时机!
立刻联系我们,获取羟基酪醇原料市场报告、最新报价、前沿配方应用资讯。我们的专家团队将为您提供一对一的咨询服务,从科学到商业,全方位助您开启药食同源的成功之路!
数食有料 foodingredient
入驻媒体平台:36氪\界面\钛媒体\今日头条\
百家号\新浪微博\搜狐\网易\知乎\小红书等
文章转载|合作请添加微信:foodatalink789
联系邮箱:fooddatalink@beautydata.ai
参考文献:
[1] Yvonne O, Driss F, Dang P M C, et al. Antioxidant effect of hydroxytyrosol, a polyphenol from olive oil: scavenging of hydrogen peroxide but not superoxide anion produced by human neutrophils. Biochemical Pharmacology, 2004, 68(10): 2003-2008.
[2] Alkhalifa A E, Alkhalifa O, Durdanovic I, et al. Oxidative Stress and Mitochondrial Dysfunction in Alzheimer’s Disease: Insights into Pathophysiology and Treatment. Journal of Dementia and Alzheimer’s Disease, 2025, 2(2): 17.
[3] Kitsati N, Mantzaris M D, Galaris D. Hydroxytyrosol inhibits hydrogen peroxide-induced apoptotic signaling via labile iron chelation. Redox Biology, 2016, 10: 233-242.
[4] Andjelković M, Van Camp J, De Meulenaer B, et al. Iron-chelation properties of phenolic acids bearing catechol and galloyl groups. Food Chemistry, 2006, 98(1): 23-31.
[5] Frumuzachi O, Gavrilaș L I, Vodnar D C, et al. Systemic health effects of oleuropein and hydroxytyrosol supplementation: A systematic review of randomized controlled trials. Antioxidants, 2024, 13(9): 1040.
[6] Zheng A, Li H, Xu J, et al. Hydroxytyrosol improves mitochondrial function and reduces oxidative stress in the brain of db/db mice: Role of AMP-activated protein kinase activation. British Journal of Nutrition, 2015, 113(11): 1667-1676.
[7] Sun T, Chen Q, Zhu S Y, et al. Hydroxytyrosol promotes autophagy by regulating SIRT1 against advanced oxidation protein product-induced NADPH oxidase and inflammatory response. International Journal of Molecular Medicine, 2019, 44(4): 1531-1540.
[8] Dong Y, Yu M, Wu Y, et al. Hydroxytyrosol promotes the mitochondrial function through activating mitophagy. Antioxidants, 2022, 11(5): 893.
[9] Fan R, Ma Y, Sun M, et al. Improvement Effect and Mechanism of Hydroxytyrosol on Skin Aging Induced Advanced Glycation End Products. Nutrients, 2025, 17(17): 2810.
[10] Duarte M S, Fuhro V M, de Souza Nogueira J, et al. Polyphenol hydroxytyrosol present in olive oil improves skin wound healing of diabetic mice. Wound Repair and Regeneration, 2024, 32(6): 904-915.
[11] Wang B, Yang L, Liu T, et al. Hydroxytyrosol inhibits MDSCs and promotes M1 macrophages in mice with orthotopic pancreatic tumor. Frontiers in Pharmacology, 2021, 12: 759172.
[12] Velotti F, Bernini R. Hydroxytyrosol interference with Inflammaging via modulation of inflammation and autophagy. Nutrients, 2023, 15(7): 1774.
[13] Karković Marković A, Torić J, Barbarić M, et al. Hydroxytyrosol, tyrosol and derivatives and their potential effects on human health. Molecules, 2019, 24(10): 2001.
[14] Gallardo-Fernández M, Hornedo-Ortega R, Cerezo A B, et al. Hydroxytyrosol and dopamine metabolites: Anti-aggregative effect and neuroprotective activity against α-synuclein-induced toxicity. Food and Chemical Toxicology, 2023, 171: 113542.
[15] Hornedo-Ortega R, Espinosa-Oliva A M. Hydroxytyrosol and Parkinson's disease: protective actions against alpha-synuclein toxicity. Neural Regeneration Research, 2024, 19(7): 1427-1428.
[16] Romero-Márquez J M, Navarro-Hortal M D, Jiménez-Trigo V, et al. An olive-derived extract 20% rich in hydroxytyrosol prevents β-amyloid aggregation and oxidative stress, two features of Alzheimer disease, via SKN-1/NRF2 and HSP-16.2 in Caenorhabditis elegans. Antioxidants, 2022, 11(4): 629.
[17] Zhang L, Zhang J, Jiang X, et al. Hydroxytyrosol inhibits LPS-induced neuroinflammatory responses via suppression of TLR-4-mediated NF-κB P65 activation and ERK signaling pathway. Neuroscience, 2020, 426: 189-200.
[18] Hornedo-Ortega R, Espinosa-Oliva A M. Evidences of hydroxytyrosol as an anti-inflammatory agent in Parkinson’s disease: insights into the mechanisms of action. Neural Regeneration Research, 2021, 16(5): 992-993.
[19] Fan L, Peng Y, Li X. Brain regional pharmacokinetics of hydroxytyrosol and its molecular mechanism against depression assessed by multi-omics approaches. Phytomedicine, 2023, 112: 154712.
[20] Visioli F, Galli C, Plasmati E, et al. Olive phenol hydroxytyrosol prevents passive smoking–induced oxidative stress. Circulation, 2000, 102(18): 2169-2171.
[21] Miao F, Geng S, Ning D. Hydroxytyrosol ameliorates LPS-induced acute liver injury (ALI) in mice by modulating the balance between M1/M2 phenotype macrophage and inhibiting TLR4/NF-κB activation. Journal of Functional Foods, 2023, 102: 105455.
[22] Franceschelli S, De Cecco F, Pesce M, et al. Hydroxytyrosol reduces foam cell formation and endothelial inflammation regulating the PPARγ/LXRα/ABCA1 pathway. International Journal of Molecular Sciences, 2023, 24(3): 2057.
[23] Vilaplana-Pérez C, Auñón D, García-Flores L A, et al. Hydroxytyrosol and potential uses in cardiovascular diseases, cancer, and AIDS. Frontiers in Nutrition, 2014, 1: 18.
[24] Christodoulou A, Nikolaou P E, Symeonidi L, et al. Cardioprotective potential of oleuropein, hydroxytyrosol, oleocanthal and their combination: Unravelling complementary effects on acute myocardial infarction and metabolic syndrome. Redox Biology, 2024, 76: 103311.
[25] Morvaridzadeh M, Alami M, Zoubdane N, et al. High-Tyrosol/Hydroxytyrosol Extra Virgin Olive Oil Enhances Antioxidant Activity in Elderly Post-Myocardial Infarction Patients. Antioxidants, 2025, 14(7): 867.
[26] Noguera-Navarro C, Montoro-García S, Orenes-Pinero E. Hydroxytyrosol: Its role in the prevention of cardiovascular diseases. Heliyon, 2023, 9(1).
[27] Vijakumaran U, Shanmugam J, Heng J W, et al. Effects of hydroxytyrosol in endothelial functioning: a comprehensive review. Molecules, 2023, 28(4): 1861.
[28] Colica C, Di Renzo L, Trombetta D, et al. Antioxidant effects of a hydroxytyrosol‐based pharmaceutical formulation on body composition, metabolic state, and gene expression: A randomized double‐blinded, placebo‐controlled crossover trial. Oxidative Medicine and Cellular Longevity, 2017, 2017: 2473495.
[29] Peyrol J, Riva C, Amiot M J. Hydroxytyrosol in the prevention of the metabolic syndrome and related disorders. Nutrients, 2017, 9(3): 306.
[30] Correa J A G, López-Villodres J A, Asensi R, et al. Virgin olive oil polyphenol hydroxytyrosol acetate inhibits in vitro platelet aggregation in human whole blood: comparison with hydroxytyrosol and acetylsalicylic acid. British Journal of Nutrition, 2008, 101(8): 1157-1164.
[31] Noguera-Navarro C, Vinten K T, Auñón-Calles D, et al. Multi-omic analysis and platelet function distinguish treatment responses to hydroxytyrosol in cardiovascular risk. Food & Function, 2025, 16(14): 5928-5948.
[32] Hydroxytyrosol Market Size and Share Forecast Outlook From 2025 to 2035.
